一次性讲明白C9、华五等及985、211、双一流都是什么含义!
这些高校标签要么是官方重点建设工程,要么是行业认可度堆出来的群体,先一个个说清楚。
先讲官方定的国家级建设工程,这是根儿上的分类。
要知道有起错的名字,没有搞错的外号。
985工程,1998年启动,目标是建世界一流大学。
教育部明确39所高校,名单固定没再变过。

比如清华、北大、浙大这些顶尖校都在里面。
2017年后不再新增,统筹进双一流建设,但社会认可度还在,找工作时很多企业还会提。
211工程,1995年启动,比985早,目标是建100所左右重点大学。
最后确定112所,覆盖所有省份。

985高校全是211,但211不一定是985。比如河南大学是211,不是985。2017年也统筹进双一流,名单不再调整。
双一流,2017年正式启动,接替985和211。
和之前固定名单不同,它是动态的,每五年评估一次,能上能下。

















分一流大学和一流学科两类,2022年第二轮调整后,有42所一流大学、147所一流学科建设高校。
比如首轮被警示的某些高校,第二轮就调整了建设学科。
现在官方只认这个标签,招生就业都以它为标准。
再讲衍生的民间或半官方群体。
小985其实是“985工程优势学科创新平台”,2009年启动,共33所。
这些学校不是985,但有顶尖学科,比如北京交通大学的交通运输、南京农业大学的农业科学。
2017年也并入双一流,现在没人提了。
小211是“中西部高校基础能力建设工程”,2012年启动,100所左右。
主要扶持中西部非211高校,比如河南理工大学、湖北大学。现在也统筹进双一流的省级建设计划里。
接下来是行业或民间公认的强校群体,这些是就业市场的硬通货。

C9是985里的顶尖梯队,2009年成立的联盟。
包括清华、北大、复旦、上交、浙大、中科大、哈工大、西安交大、南大。
这九所是985里最早一批重点建设的,综合实力最强,国际认可度也最高。
华五是C9里除了清北哈工大西安交大之外的五所,全在华东地区。
就是复旦、上交、浙大、中科大、南大。
这五所综合实力接近,常年霸占各类排名前几名,理科和工科尤其突出。
国防七子,工信部直属的七所军工强校。
包括北航、北理工、哈工大、西北工大、哈工程、南航、南理工。
这些学校在航空、航天、武器制造领域贡献极大,比如北航参与了国产大飞机研发,哈工大在航天领域顶尖。
两电一邮,电子信息领域的三巨头。
成电、西电、北邮。
IT行业里这三所的校友特别多,华为、腾讯这些企业很认。
成电和西电是985和211,北邮是211,但行业认可度不输985。
五院四系,法学领域的天花板。
五院是中国政法、华东政法、西南政法、中南财经政法、西北政法。
四系是北大、人大、武大、吉大的法律系,现在都改成法学院了。
政法系统里很多人是这里毕业的,法学考研时这几所是热门。
机械五虎四小龙,机械专业的最强阵容。
五虎是清华、上交、华科、西交、哈工大,都是985,代表机械最高科研实力。
四小龙是合肥工大、湖南大学、原吉林工业大学、燕山大学,原是机械部直属,学科精度高。
原吉林工业大学后来并入吉林大学,现在还是机械强校。
电气二龙四虎,电气专业的顶尖群体。
二龙是原武汉水利水电大学和华北电力大学,原武汉水利水电大学并入武大后,武大电气还是很强。
四虎是清华、西交、浙大、华科,这四所的电气学科常年排全国前四。

五大财经院校,财经领域的佼佼者。
中央财经、上海财经、对外经贸、西南财经、中南财经政法。
都是211,其中央财和上财分数常年超很多985。
2025年软科排名里,上财排35,央财45,比不少综合类大学靠前。
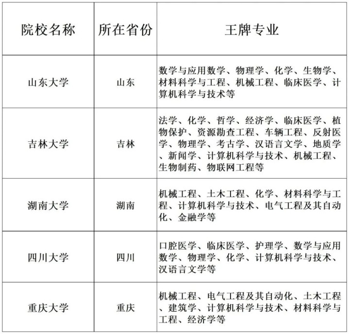
中坚九校,985里的中流砥柱,实力均衡。
包括哈工大威海校区、山大、武大、华科、中大、厦大、川大、重大、西安交大。
这些学校综合实力强,没有明显短板,在区域内是龙头,比如武大在华中、中大在华南影响很大。
最后说变化和趋势。
早期985和211是固定名单,靠国家集中投入提升实力。
现在双一流是动态调整,更看重学科实力,不是看学校整体。
未来的趋势是,行业强校会更受重视,比如两电一邮、机械五虎这些,因为契合产业升级需求。
而综合类大学会更突出优势学科,靠双一流动态评估保持竞争力。
选学校时,官方看双一流,行业内看专业群体标签。
比如学电气就盯二龙四虎,学财经就看五大财经,比单纯看985还是211更精准。
热点资讯
- 打造华南顶级视听盛典,《莫扎特!》音乐剧版音乐会重磅登陆
- 一次性讲明白C9、华五等及985、211、双一流都是什么含义!
- 1955年大授衔,10大红军军团代表将领
- 男篮亚洲杯淘汰赛对阵出炉!中国队避开3大苦主:郭士强赚翻了?
- 亚洲杯-王俊杰21+8 胡金秋23+11 中国男篮力克韩国挺进四强!
- 溯联股份股价微跌0.10% 股东户数增至1.12万户
- 苹果2027年推智能眼镜, 预计出货500万部! Meta占市场60%份额领跑
- 超全水果储存攻略,快收藏起来!
- 特殊产线帮助260多名宝妈就业
- 德昌电机控股(00179.HK):5月2日南向资金减持93.45万股
